Stephania Tetrandra Root Extract Tetrandrine Powder
CAS No: 518-34-3
Specification: 98% tetrandrine (Total Stephania Alkaloids and Tetrandrine with customizable specifications are available.)
Appearance: White crystal powder
Test Method: HPLC
Extract Source:100% Natural
Origin: China
Lead time:1-3 days
Storage: Cool dry place and avoid light
Shelf Life: 2 years
MOQ: 1KG
Sample: Free sample available
Certs: GMP, ISO9001:2015, ISO22000:2018, HACCP, KOSHER, HALAL
Advantage: 100,000 level clean production workshop, Non-additive, Non-GMO, radiationless qualified product.
- Fast Delievery
- Quality Assurance
- 24/7 Customer Service
Product Introduction
Stephania Tetrandra Extract Tetrandrine Manufacturer
Kintai is a major manufacturer of Stephania tetrandra extract tetrandrine, mainly producing 98% tetrandrine. Tetrandrine is a compound extracted from the Chinese herb Stephania tetrandra. Our tetrandrine is derived from the dried root tubers of the Stephania tetrandra, which is used to dispel wind and dampness, and promote diuresis to reduce edema in traditional Chinese medicine.

Tetrandrine, which was once an active ingredient in traditional Chinese medicine, has evolved into a natural compound with clear anti-inflammatory and anti-fibrotic clinical applications in modern medicine and has shown great potential in the field of tumor treatment. Its role as a “chemotherapy sensitizer” particularly provides new ideas for solving the worldwide problem of tumor drug resistance.
If you require high-quality 98% tetrandrine, please feel free to contact us at health@kintaibio.com.
Stephania Tetrandra Extract Tetrandrine Botanical Source
Material selection is the foundational step in guaranteeing the high yield and quality of our tetrandrine extract.We exclusively utilize the dried roots of Stephania tetrandra as our primary raw material, as they possess a characteristically high concentration of tetrandrine, making them the most effective choice for industrial extraction.While other plants in the Menispermaceae family, such as Stephania cepharantha, contain tetrandrine, their content and overall economic efficiency are inferior to Stephania tetrandra.
For our medicinal-grade extracts, we specifically source Stephania tetrandra with a growth period of 3 to 5 years. At this stage, the roots have developed substantial mass, and most importantly, the concentration of the active compound tetrandrine has peaked, ensuring optimal potency for our products. We give preference to Stephania tetrandra sourced from Jiangxi Province due to its long-standing tradition of Chinese herbal medicine cultivation. Local growers have accumulated extensive practical experience in site selection, seedling cultivation, field management, and green pest control.

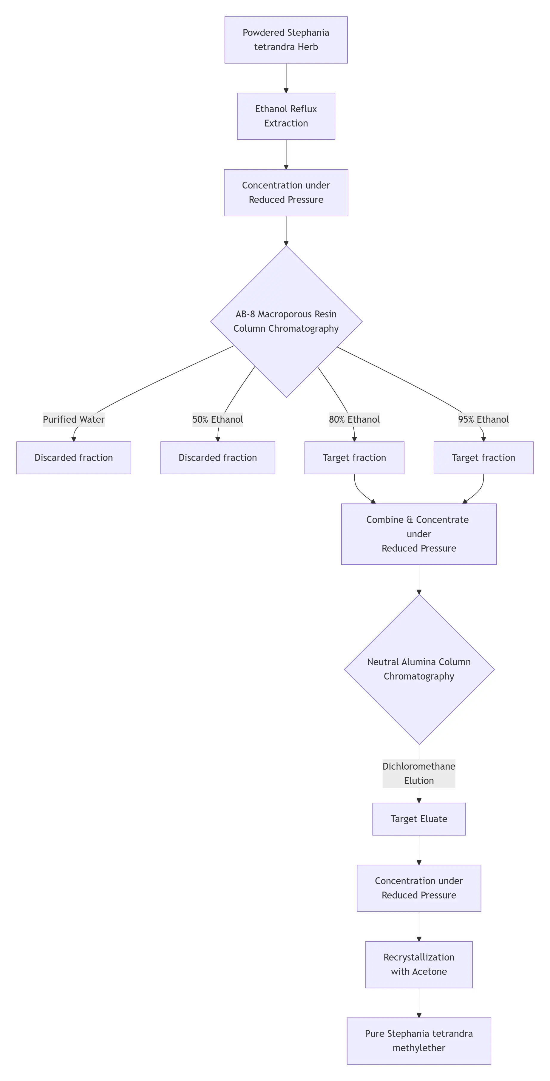
Stephania Tetrandra Extract Tetrandrine Manufacturer Process Flow Chart
The processed Chinese herb Stephania tetrandra was ground into powder and subjected to ethanol reflux extraction.The combined extracts were concentrated under reduced pressure and purified through AB-8 resin column chromatography. The column was eluted sequentially with purified water, 50% ethanol, 80% ethanol, and 95% ethanol.
The eluates from 80% and 95% ethanol fractions were concentrated under reduced pressure and further purified via neutral alumina column chromatography. Dichloromethane elution was performed to obtain the final eluate, which was concentrated under reduced pressure and recrystallized with acetone to yield pure Stephania tetrandra methylether.

In the process of extracting tetrandrine, we do not add any additives and do not use organic solvents such as benzene and chloroform. It is green and energy-saving, and there is absolutely no risk of endangering human health. Currently, the majority of Stephania tetrandra used for medicinal purposes are wild-growing rather than cultivated.
Stephania Tetrandra Extract Tetrandrine Quality Control Info
|
Item |
Specification |
Testing method |
|
Arsenic(As) |
≤ 1.0ppm |
GB 2762-2025/ICP-MS |
|
Lead(Pb) |
≤ 3.0ppm |
ICP-MS |
|
Mercury(Hg) |
≤ 0.1ppm |
ICP-MS |
|
Cadmium(Cd) |
≤ 1.0ppm |
ICP-MS |
|
Assay |
Tetrandrine ≥98% (on a dry basis) |
HPLC |
|
Appearance(Color) |
White |
/ |
|
Appearance(Form) |
Powder |
/ |
|
Purity() |
98% |
HPLC |
|
Identity() |
Comply with the structure |
NMR |
|
Identity(MASS) |
Comply with the structure |
/ |
| Heavy Metals (Total) | ≤10.0ppm | GB 2762-2025/ICP-MS |
Traditional and Historical Uses
In traditional Chinese medicine, Stephania tetrandrais valued for its bitter and cold properties.
Its main traditional uses include:
1. Rheumatoid Arthritis and Joint Pain:To “dispel wind-dampness” and relieve pain and swelling in the joints.
2. Edema and Diuresis: To promote urination and reduce swelling, particularly in the legs and abdomen.
3. Asthma and Cough:Used to relieve respiratory distress.
What Are the Modern Uses and Potential Stephania Root Extract Tetrandrine Benefits?
Tetrandrine is the active compound, which is formulated into a tetrandrine supplement, most commonly delivered in the portable form of a tetrandrine tablet.
①Anti-silicosis effect
Tetrandrine is a specific drug used in clinical practice in China for the treatment of silicosis. Its primary value lies in its ability to delay the progression of the disease, particularly in patients with early-stage simple silicosis.
Firstly, it possesses potent anti-inflammatory and antioxidant effects, effectively inhibiting the excessive inflammatory response in the lungs triggered by silica dust, thereby reducing damage to lung tissue at its source.Secondly, and most critically, it bidirectionally regulates collagen metabolism: on one hand, it inhibits fibroblasts from producing new collagen, and on the other hand, it promotes the breakdown of already deposited collagen fibers. This dual action effectively slows the formation and expansion of fibrotic nodules within the lungs.
In clinical practice, long-term and regular medication can significantly delay the progression from simple silicosis to the more severe complicated silicosis and helps alleviate clinical symptoms such as chest tightness, cough, and shortness of breath.

②Anti-inflammatory effect
Tetrandrine, a well-known natural calcium channel blocker, can inhibit the influx of calcium ions into inflammatory cells to suppress the release of inflammatory mediators.

Tetrandrine can alleviate inflammatory responses and relieve symptoms such as redness, swelling, heat and pain by inhibiting the release of inflammatory mediators, such as histamine and prostaglandins.It is often used to treat rheumatoid arthritis, joint pain, neuralgia and other diseases, which can reduce local inflammation of the joints, improve joint function and relieve pain.
③Anti-hypertensive effect
Tetrandrine has a well-defined anti-hypertensive effect, with a mechanism analogous to traditional calcium channel blockers. As a natural L-type voltage-gated calcium channel blocker, it inhibits calcium ion influx, leading to the relaxation of vascular smooth muscle and a reduction in peripheral vascular resistance, thereby achieving blood pressure control.
The drug's antihypertensive action is mild and sustained, effective for mild to moderate hypertension, with relatively weak direct impact on cardiac function. In clinical practice, although tetrandrine is not a first-line antihypertensive medication, it serves as a complementary option in combination therapy. It is particularly suitable for hypertensive patients who may also benefit from its anti-inflammatory and analgesic effects.
④Anti-tumor effect
Anti-tumor research has become a major focus in current studies. Tetrandrine triggers programmed cell death by influencing mitochondrial pathways, including upregulating pro-apoptotic proteins (such as Bax and Bak) and activating caspase.Tetrandrine has been proven to prevent the growth of cancer cells by blocking the cell cycle, inhibiting cell migration and invasion. It can overcome the multidrug resistance of cancer cells by regulating proteins such as p-glycoprotein, which is a major challenge in chemotherapy. Tetrandrene can also induce the autophagy process, which is a cellular activity that eliminates damaged components.
Cancer types: It has shown good effect in the pre-clinical models of liver cancer, lung cancer, breast cancer, leukemia and other cancers.

⑤Stephania tetrandra extract tetrandrine used in skincare
There is a growing body of research dedicated to validating the skin benefits of traditional Chinese herbal extracts. Among those with well-documented benefits are Stephania tetrandra extract, Gentiana scabra root extract, Tea extract etc.
Key Benefits:
- Reduces Inflammation & Soothes Sensitivity: The primary alkaloid, tetrandrine, effectively helps calm irritated and inflamed skin, alleviating redness and discomfort associated with reactions.
- Provides Antioxidant Protection:It helps neutralize free radicals, offering defense against environmental stressors that contribute to premature aging.
- Conditions and Smoothes Skin: As an effective skin-conditioning agent, it works to improve skin texture, leaving it feeling softer, smoother, and in optimal condition.(Customized concentrations of tetrandrine are available.)
Regulatory Status of Stephania Tetrandra Extract Tetrandrine
Tetrandrine is not a drug approved by the U.S. FDA, but rather a compound with potential for various therapeutic applications. Research is being conducted to explore its potential in cancer therapy, as an antiviral agent, and for its anti-inflammatory effects.
The FDA website lists a chemical identifier for tetrandrine, indicating its presence in the regulatory database; however, no drug products containing this ingredient have been approved according to public FDA records. Researchers are working to overcome its limitations, such as poor solubility, by employing strategies like drug delivery systems to enhance its clinical translation potential.
The import and use of S. tetrandra extract are subject to a statutory instrument that limits its use.
Why Will You Buy Stephania Tetrandra Extract Tetrandrine by KINTAI?
- We promise that our Stephania tetrandra plants are naturally grown.
- Our production facilities hold internationally recognized certifications, such as GMP, ISO 9001, ISO 22000, HACCP, KOSHER, and HALAL.
- We have the strict quality control. Purity Assurance: HPLC-verified ≥98% purity.
If you require 98% tetrandrine, contact us at health@kintaibio.com.
FAQ
Q1: What are the common names for Stephania Tetrandra?
The most common names for Stephania tetrandra are Fang Ji, Han Fang Ji, Fen Fang Ji, Stephania root and Stephania tetrandra S. Moore.
Q2: What is Stephania tetrandra extract?
Stephania tetrandra refers to a plant, which belongs to the Menispermaceae family, from which the bisbenzyl isoquinoline alkaloid tetrandrine is isolated. It is known for its pharmacological effects including anti-inflammatory, antiallergic, antioxidant, and antifibrogenetic properties.
Q3:Is Stephania Tetrandra extract safe during pregnancy? Does it have any side effects?
Not to be used during pregnancy. Tetrandrine is a calcium channel blocker. Calcium ions play a crucial role in cell signal transduction, division and differentiation. During the critical period of embryonic development, interfering with calcium ion homeostasis may seriously impede the normal formation of organs, thereby leading to deformities.
Q4: What are the medicinal uses of Stephania erecta and stephania intermedia?
Medicinal uses of plants in the Stephania genus, including S. erecta and S. intermedia, involve traditional treatments for various ailments such as bodily aches, joint pain, edema, and digestive issues. The genus is renowned for its diverse alkaloids, which have been studied for their biological activity. Specific applications include alleviating pain associated with conditions like rheumatism, treating edema and eczema, and addressing urinary problems.
Our Certifications

Send Inquiry
You May Like
0
(1)_1763623765237.webp)